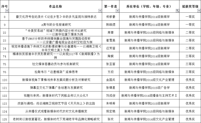
近日,校第七届本科生科研论文大赛评审结果揭晓,新传学院共有14名同学获奖,其中2014级新闻学专业何修豪的《徽文化符号在纪录片< 记住乡愁>中的多元呈现与独特表达》、陈晓煜的《A周刊的女性报道研究》获一等奖,学院获优秀组织奖。
本次本科生科研论文大赛根据《安徽师范大学本科生科研论文大赛实施办法(暂行)》(校科字[2012]2号)和《关于举办安徽师范大学第七届本科科研论文大赛的通知》(科研处[2018]4号),由学校科研处、教务处、学生工作处、团委、学校编辑部、出版社共同举办。本着公平、公开、公正的原则,经过多轮专家评审,最终确定参赛作品获奖名单;同时,从作品提交率、着重合格率以及作品获奖率等多方面进行评议。
自1月发布大赛启事以来,新传学院科研办积极组织学生参与赛事,教师认真指导,规范选题,多次修改写作内容,为学院获得佳绩奠定了坚实的基础。

